
Introduction
As described in the table below, Payments API and Checkout support different payment methods.
To learn more about the payment methods, see the Peach Payments website.
- Hosted Checkout powers Payment Links and all payment extensions, including Xero, so all payment methods that Hosted Checkout offers are available on these services. Capitec Pay has certain restrictions for high-risk merchants.
- Enable more payment methods on your Peach Payments account using the Dashboard.
- For more information on payment types, see the payments reference material.
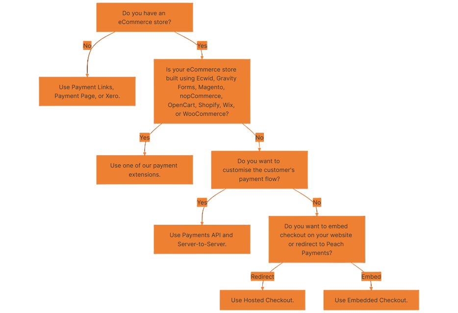
Choose the right product
The Peach Payments product portfolio contains multiple products suited to different requirements. The following diagram can help you choose which products are right for your requirements.
The Payments API does not support card payments, so if you want to accept card payments, you must use Checkout in conjunction with Payments API.

Choose the right products for your requirements.
South Africa
| Category | Payment method (parameter) | Currencies | Integrations | Payment types |
|---|---|---|---|---|
| Card | Visa (CARD) | ZAR | Checkout, Server-to-Server, Mobile SDK | DB, RF (full or partial)*, RG**, PA*** |
Mastercard (CARD) | ZAR | Checkout, Server-to-Server, Mobile SDK | DB, RF (full or partial)*, RG**, PA | |
Amex (CARD) | ZAR | Checkout, Server-to-Server, Mobile SDK | DB, RF (full or partial)*, RG**, PA | |
Diners (CARD) | ZAR | Checkout, Server-to-Server, Mobile SDK | DB, RF (full or partial)*, RG**, PA | |
| Card, multi-currency | Visa, Mastercard (CARD) | Multiple, if using Absa Planet Payments | Checkout, Server-to-Server, Mobile SDK | DB, RF (full or partial)*, RG**, PA |
| EFT | Pay by Bank (PAYBYBANK) | ZAR | Checkout | DB |
Capitec Pay (CAPITECPAY) | ZAR | Checkout, Payments API | DB | |
Peach EFT (PEACHEFT) | ZAR | Payments API | DB | |
| Buy now, pay later | Payflex (PAYFLEX) | ZAR | Checkout, Payments API | DB, RF (full or partial)* |
ZeroPay (ZEROPAY) | ZAR | Checkout, Payments API | DB | |
Float (FLOAT) | ZAR | Hosted Checkout, Payments API | DB, RF (full or partial)* | |
Happy Pay (HAPPYPAY) | ZAR | Checkout, Payments API | DB | |
| QR code | Scan to Pay (MASTERPASS) | ZAR | Checkout, Payments API | DB, RF (full only)* |
| Wallet | Apple Pay (APPLE PAY) | ZAR | Checkout, Server-to-Server, Mobile SDK | DB, RF (full or partial)* |
Google Pay (GOOGLEPAY) | ZAR | Checkout | DB, RF (full or partial)* | |
Samsung Pay (SAMSUNGPAY) | ZAR | Checkout | DB, RF (full or partial)* | |
PayPal (PAYPAL) | USD, GBP, and EUR | Hosted Checkout | DB, RF (full or partial)*, RG** | |
| Voucher | 1Voucher (1FORYOU) | ZAR | Checkout, Payments API | DB, RF (full or partial)* |
| Alternative credit | Mobicred (MOBICRED) | ZAR | Checkout, Payments API | DB, RF (full or partial)* |
RCS credit and store cards (RCS) | ZAR | Checkout, Payments API | DB, RF (full or partial)* | |
A+ store cards (APLUS) | ZAR | Checkout | DB, RF (full or partial)* | |
| Crypto | MoneyBadger(MONEYBADGER) | ZAR | Checkout, Payments API | DB |
* Refund transactions using the Dashboard or the relevant API:
** Checkout does not support the RG payment type, but you can tokenise a card while performing a DB or PA.
*** Follow this guide to capture a pre-authorisation.
For more information on the requirements for a multi-currency merchant account with Absa, see the support knowledge base.
Capitec Pay
Capitec categorises merchants as either high or low risk. The following table describes the different options available for merchants, depending on their risk category.
| Risk category | Product | Notes |
|---|---|---|
| Low | All products | Supports paying with ID and phone number. |
| High | Checkout API, Payments API | Supports paying with merchant-provided verified ID that the customer cannot edit. Does not support paying with phone number. |
High-risk merchants using Payment Links, Payment Page, or a payment extension cannot use Capitec Pay as there is no way for them to provide the ID number in payment requests.
Peach EFT
Peach EFT enables you to offer the EFT payment method for multiple banks, including Absa, Nedbank, FNB, Standard Bank, Investec, TymeBank, Bidvest Bank, Old Mutual Bank, and African Bank.
Scan to Pay
For Scan to Pay, refunds are not allowed on debit cards. You can process a reversal on the debit card using the Scan to Pay service, but you must complete it before six hours have elapsed since the original transaction.
Multiple Scan to Pay, banking, and payments mobile apps, including the Nedbank Money, Standard Bank, Absa Banking App, Capitec Bank, FNB Banking App, RMB Private Bank App, Masterpass Scan to Pay, VodaPay, Telkom Pay Digital Wallet, and Spot Money - Mobile Banking support Scan to Pay QR codes.

Multiple mobile apps that support Scan to Pay QR codes.
Apple Pay
Checkout supports Apple Pay on all browsers (Safari, Chrome, Firefox, and so on) on iOS devices (iPhone, iPad, and so on). This support does not extend to Macs.
To offer Apple Pay to your customers, you must:
- Have an FNB, Nedbank, or Standard Bank merchant account.
- Have card enabled on your Peach Payments account.
The support for Apple Pay on non-Safari browsers might change in the future.
Google Pay
To offer Google Pay to your customers, you must:
- Have signed up with Google Pay.
- Have an Absa, FNB, Nedbank, or Standard Bank merchant account.
- Have card enabled on your Peach Payments account.
- Send Peach Payments support your Google Pay merchant ID if you're using Embedded Checkout.
Samsung Pay
To offer Samsung Pay to your customers, you must:
- Have signed up with Samsung Pay.
- Have a Nedbank or Standard Bank merchant account.
- Have card enabled on your Peach Payments account.
Samsung Pay is not supported on iOS devices (iPhone and iPad).
Payflex
Payflex supports payments between R10 and R50,000 by default. To request a higher limit, contact support.
See the Payflex documentation for details on how to configure the Payflex widget. You can also use the widget on the following eCommerce platforms:
ZeroPay
Use the following files to configure the ZeroPay instalment calculator depending on your eCommerce platform:
Float
Use the following files to integrate the Float widget depending on your eCommerce platform:
Happy Pay
See the Happy Pay documentation for details on how to configure Happy Pay's payment widget in HTML or on Shopify.
For WooCommerce, use this file.
Mobicred
See the Mobicred documentation for details on how to configure the Mobicred instalment widget. The widget also supports multiple eCommerce platforms, including Magento, OpenCart, Shopify, and WooCommerce. See the Integrations section for more details.
MoneyBadger
MoneyBadger enables you to accept crypto payments from Bitcoin Lightning, Luno, VALR, and Binance wallets.
Kenya
| Category | Payment method (parameter) | Currencies | Integrations | Payment types |
|---|---|---|---|---|
| Card | Visa (CARD) | KES and depending on the acquirer, EUR and USD | Checkout, Server-to-Server, Mobile SDK | DB, RF (full or partial)*, RG**, PA*** |
Mastercard (CARD) | KES and depending on the acquirer, EUR and USD | Checkout, Server-to-Server, Mobile SDK | DB, RF (full or partial)*, RG**, PA | |
Amex (Equity Bank only) (CARD) | KES | Checkout, Server-to-Server, Mobile SDK | DB, RF (full or partial)*, RG**, PA | |
| Card, multi-currency | Visa, Mastercard (CARD) | Multiple, depending on the acquirer | Checkout, Server-to-Server, Mobile SDK | DB, RF (full or partial)*, RG**, PA |
| Wallet | PayPal (PAYPAL) | USD, GBP, and EUR | Hosted Checkout | DB, RF (full or partial)*, RG** |
| Mobile money | M-PESA (MPESA) | KES | Checkout, Payments API | DB, RF (full only)* |
* Refund transactions using the Dashboard or the relevant API:
** Checkout does not support the RG payment type, but you can tokenise a card while performing a DB or PA.
*** Follow this guide to capture a pre-authorisation.
Mauritius
| Category | Payment method | Currencies | Integrations | Payment types |
|---|---|---|---|---|
| Card | Visa (CARD) | MUR and depending on the acquirer, EUR and USD | Checkout, Server-to-Server, Mobile SDK | DB, RF (full or partial)*, RG**, PA*** |
Mastercard (CARD) | MUR and depending on the acquirer, EUR and USD | Checkout, Server-to-Server, Mobile SDK | DB, RF (full or partial)*, RG**, PA | |
Amex (CARD) | MUR and depending on the acquirer, EUR and USD | Checkout, Server-to-Server, Mobile SDK | DB, RF (full or partial)*, RG**, PA | |
Diners (CARD) | MUR and depending on the acquirer, EUR and USD | Checkout, Server-to-Server, Mobile SDK | DB, RF (full or partial)*, RG**, PA | |
| Card, multi-currency | Visa, Mastercard (CARD) | Multiple, depending on the acquirer | Checkout, Server-to-Server, Mobile SDK | DB, RF (full or partial)*, RG**, PA |
| Wallet | blink by Emtel (BLINKBYEMTEL) | MUR | Checkout, Payments API | DB |
MCB Juice (MCBJUICE) | MUR | Checkout, Payments API | DB | |
PayPal (PAYPAL) | USD, GBP, and EUR | Hosted Checkout | DB, RF (full or partial)*, RG** | |
| QR code | MauCAS (MAUCAS) | MUR | Checkout, Payments API | DB |
* Refund transactions using the Dashboard or the relevant API:
** Checkout does not support the RG payment type, but you can tokenise a card while performing a DB or PA.
*** Follow this guide to capture a pre-authorisation.
Was this article helpful?
Thatās Great!
Thank you for your feedback
Sorry! We couldn't be helpful
Thank you for your feedback
Feedback sent
We appreciate your effort and will try to fix the article
Still can't find what you're looking for?
Our support team is here to help you with any questions.
Submit a Ticket